English
Español
Português
русский
Français
日本語
Deutsch
tiếng Việt
Italiano
Nederlands
ภาษาไทย
Polski
한국어
Svenska
magyar
Malay
বাংলা ভাষার
Dansk
Suomi
हिन्दी
Pilipino
Türkçe
Gaeilge
العربية
Indonesia
Norsk
تمل
český
ελληνικά
український
Javanese
فارسی
தமிழ்
తెలుగు
नेपाली
Burmese
български
ລາວ
Latine
Қазақша
Euskal
Azərbaycan
Slovenský jazyk
Македонски
Lietuvos
Eesti Keel
Română
Slovenski
मराठी
Srpski језик
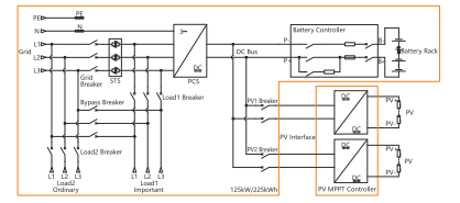
தயாரிப்பு அம்சங்கள்
1.அதிக சக்தி அடர்த்தி, அதிக ஒருங்கிணைப்பு மற்றும் சிறிய அளவு
எளிதான நிறுவலுடன்
2. ஒளிமின்னழுத்த DC அணுகலை ஆதரிக்கிறது மற்றும் MPPT ஐ கட்டமைக்கிறது
கட்டுப்படுத்திகள், DC-Coupled PV-ESS மைக்ரோகிரிட் உருவாக்குதல்
3.4G மற்றும் Wi-Fi ஆன்லைன் அறிவார்ந்த கண்காணிப்பு, செயல்படுத்துகிறது
தொலைநிலை ஆய்வுகள் மற்றும் கையேடு ஆன்-சைட் பணிகளை குறைத்தல்
4. தானியங்கு இயக்கத்துடன் தேவைக்கேற்ப வரிசைப்படுத்தல்
மற்றும் பீக் கட்டிங் மற்றும் பள்ளத்தாக்கின் போது ஆஃப்-கிரிட் மாறுதல்
நிரப்புதல், BMS, PCS ஆகியவற்றின் ஒருங்கிணைந்த கட்டுப்பாட்டை ஆதரித்தல் மற்றும்
பல பாதுகாப்புகள் கொண்ட ஈஎம்எஸ் அமைப்புகள்
5. நிலையான சுமை, மின் கட்டம், PV அணுகல் சுற்று ஆகியவற்றை உள்ளடக்கியது
பிரேக்கர்கள் மற்றும் பைபாஸ் சுவிட்சுகள், ஒருங்கிணைந்த உருவாக்கம்
ஆல் இன் ஒன் டிசைனுடன் கூடிய சிஸ்டம் விநியோகம்;
6. உள்ளமைக்கப்பட்ட STS மற்றும் ஆற்றல் மேலாண்மை ஆகியவற்றை உள்ளடக்கியது
அமைப்பு, 20 மில்லி விநாடிகளுக்கும் குறைவான மாறுதல் நேரம்
பல சக்தி ஆதாரங்களுக்கு இடையில்;
7.1+1 இணை இயக்கத்தை ஆதரிக்கிறது.

|
விவரக்குறிப்புகள் |
|||
| மாதிரிகள் | ESTS100-200kWh-400-A | ESTS125-225kWh-400-A | |
|
DC பேட்டரி அளவுருக்கள் |
செல் வகை | LFP 280Ah | LFP 314Ah |
| பேக் திறன் மற்றும் கட்டமைப்பு | 14.336kWh/1P16S | 16.077kWh/1P16S | |
| பேட்டரி திறன் மற்றும் பேக் அளவு | 200kWh/14 | 225kWh/14 | |
| பேட்டரி மின்னழுத்த வரம்பு | 627V~806V | ||
| மதிப்பிடப்பட்ட கட்டணம்/வெளியேற்றம் C- விகிதம் & தற்போதைய | 0.5C, 140A | 0.5C,157A | |
| சுழற்சி அட்டவணை | 8000cls(0.5P,25±2℃,@70%SOH) | ||
| வெப்பநிலை கண்காணிப்பு புள்ளிகள் | 112 | ||
|
DC பக்க PV அளவுருக்கள் (MPPT வெளியீடு பக்கம்) |
அதிகபட்ச உள்ளீட்டு சக்தி | 200கிலோவாட் | |
| அதிகபட்ச உள்ளீட்டு மின்னோட்டம் | 320A | ||
| மின்னழுத்த வரம்பு/சிஸ்டம் பஸ் மின்னழுத்தம் | 650V-800V | ||
| உள்ளீடு சுவிட்ச் | 2pcs 250A/1000Vdc/2P, 2P/250A/1000Vdc/2P, 2 PVMPPT கட்டுப்படுத்தி அலகுடன் தொடர்புடையது |
||
|
கிரிட்-இணைக்கப்பட்ட பிசிஎஸ் ஏசி பக்க அளவுருக்கள் |
ஏசி மதிப்பிடப்பட்ட சக்தி | 100கிலோவாட் | 125கிலோவாட் |
| ஏசி அதிகபட்ச சக்தி | 110கிலோவாட் | 137.5கிலோவாட் | |
| மதிப்பிடப்பட்ட மின்னோட்டம் | 152A | 190A | |
| THDi | <3% | ||
| DC கூறு | <0.5%lpn | ||
| கட்டம் வகை | 3W+N+PE | ||
| மின்னழுத்த வரம்பு | 360VAC~440VAC | ||
| அதிர்வெண் வரம்பு | 45~55Hz/55~65Hz | ||
| சக்தி காரணி | -1~1 | ||
|
தீவு PCS ஏசி-பக்க அளவுருக்கள் |
மதிப்பிடப்பட்ட வெளியீட்டு சக்தி | 100கிலோவாட் | 125கிலோவாட் |
| அதிகபட்ச ஒற்றை-கட்ட வெளியீட்டு சக்தி | 60கிலோவாட் | ||
| மதிப்பிடப்பட்ட வெளியீட்டு மின்னழுத்தம் | 400V | ||
| மதிப்பிடப்பட்ட வெளியீட்டு அதிர்வெண் | 50/60Hz | ||
| THDu | <3% | ||
| அதிக சுமை திறன் | 110% 10 நிமிடங்கள் | ||
|
கட்டம்-தீவு பரிமாற்றம் சுவிட்ச் கியர் கட்டமைப்பு |
பராமரிப்பு பைபாஸ் சுவிட்ச் | 250A/400Vac | |
| ஏற்ற சுவிட்ச் | 250A/400Vac | ||
| கட்டம் சுவிட்ச் | 400A/400Vac | ||
| எஸ்.டி.எஸ் | 305A/200kW | ||
| நேரம் மாறுகிறது | <20மி.வி | ||
|
கணினி அளவுருக்கள் |
அதிகபட்ச கணினி செயல்திறன் | ≥90% | |
| இயக்க வெப்பநிலை | -30℃55℃-30℃55℃(40°Cக்கு மேல் வெப்பநிலை) | ||
| உறவினர் ஈரப்பதம் | 0~95%RH, ஒடுக்கம் இல்லாதது | ||
| பரிமாணங்கள்(L*D*H) | 1600×1050×2050மிமீ | ||
| எடை | 2300 கிலோ | ||
| ஐபிகிரேடு | IP54 IP54(முழுமையான இயந்திரம்) | ||
| சத்தம் | <70dB | ||
| பிணைய இணைப்பு வகை | 4G/WiFi/4G/WiFi/Etherlink | ||
| தீ பாதுகாப்பு | ஏரோசல் | ||
| காட்சி திரை | |||