தயாரிப்புகள்
50kW/100kWh கலப்பின ஆற்றல் சேமிப்பு அமைப்பு

50kW/100kWh கலப்பின ஆற்றல் சேமிப்பு அமைப்பு

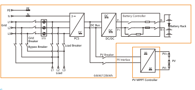
ஒரு கலப்பின ஆற்றல் சேமிப்பு அமைப்பு சூரிய மின் உற்பத்தி, ஆற்றல் சேமிப்பு மற்றும் ஒரு ஒருங்கிணைந்த தீர்வில் கட்டம் தொடர்பு ஆகியவற்றை ஒருங்கிணைக்கிறது. இது ஆன்-கிரிட் பயன்முறையில் செயல்படும், பயன்பாட்டு கட்டத்திற்கு அதிகப்படியான ஆற்றலை வழங்குகிறது, மற்றும் ஆஃப்-கிரிட் பயன்முறை, செயலிழப்புகளின் போது அல்லது நிலையான கிரிட் அணுகல் இல்லாத பகுதிகளில் நம்பகமான காப்பு சக்தியை வழங்குகிறது.
மாதிரி:50kW/100kWh; 64kW/128kWh

விசாரணையை அனுப்பு

தயாரிப்பு விளக்கம்

அம்சங்கள்


1.அதிக சக்தி அடர்த்தி, அதிக ஒருங்கிணைப்பு, மற்றும் சிறிய அளவு எளிதாக

நிறுவல் ;

2. ஒளிமின்னழுத்த DC அணுகலை ஆதரிக்கிறது மற்றும் MPPT கட்டுப்படுத்திகளை உள்ளமைக்கிறது,

DC-Coupled PV-ESS மைக்ரோகிரிட் உருவாக்குதல்;

3. ஆற்றல் சேமிப்பு பேட்டரி DC/DC மாற்றி மூலம் அதிகரிக்கப்படுகிறது,

அமைப்பின் DC பஸ் மின்னழுத்தத்தை உறுதிப்படுத்துதல்;

4.4G மற்றும் Wi-Fi ஆன்லைன் அறிவார்ந்த கண்காணிப்பு, ரிமோட்டை இயக்குகிறது

ஆய்வுகள் மற்றும் கையேடு ஆன்-சைட் பணிகளை குறைத்தல்;

5. தானியங்கு செயல்பாடு மற்றும் ஆஃப்-கிரிட் மூலம் தேவைக்கேற்ப வரிசைப்படுத்தல்

உச்ச வெட்டு மற்றும் பள்ளத்தாக்கு நிரப்புதல் போது மாறுதல், ஆதரவு

பிஎம்எஸ், பிசிஎஸ் மற்றும் ஈஎம்எஸ் அமைப்புகளின் ஒருங்கிணைந்த கட்டுப்பாடு பலவற்றுடன்

பாதுகாப்புகள்;

6. வலுவான ஆஃப்-கிரிட் ஒற்றை-கட்ட சுமை திறன், அதிகபட்ச ஒற்றை

30 kW இன் கட்ட சுமை;

7.தரமான சுமை, மின் கட்டம், PV அணுகல் சர்க்யூட் பிரேக்கர்கள் மற்றும்

பைபாஸ் சுவிட்சுகள், ஆல்-இன் மூலம் ஒருங்கிணைந்த கணினி விநியோகத்தை உருவாக்குகிறது

ஒரு வடிவமைப்பு;

8.உடன் உள்ளமைக்கப்பட்ட STS மற்றும் ஆற்றல் மேலாண்மை அமைப்பை உள்ளடக்கியது

பல சக்திகளுக்கு இடையே 20 மில்லி விநாடிகளுக்கும் குறைவான நேரம் மாறுகிறது

ஆதாரங்கள்;

9.1+1 இணை இயக்கத்தை ஆதரிக்கிறது.






விவரக்குறிப்புகள்

மாதிரிகள் ESTS50-100kWh-400-A ESTS64-128kWh-400-A
DC பேட்டரி அளவுருக்கள் செல் வகை LFP 280Ah LFP 314Ah
பேக் திறன் மற்றும் கட்டமைப்பு 14.336kWh/1P16S 16.077kWh/1P16S
பேட்டரி திறன் மற்றும் பேக் அளவு 100kWh/7, விருப்பத்தேர்வு 115kWh/8 128kWh/8, விருப்பத்தேர்வு 112kWh/7
பேட்டரி மின்னழுத்த வரம்பு 314V~403V 359V461V
மதிப்பிடப்பட்ட கட்டணம்/வெளியேற்றம் C- விகிதம் & தற்போதைய 0.5C, 140A 0.5C,157A
சுழற்சி அட்டவணை 8000cls(0.5P,25± 2℃,@70%SOH)
வெப்பநிலை கண்காணிப்பு புள்ளிகள் 56 64
DC தொகுதி அளவுருக்கள் குறைந்த மின்னழுத்த பக்க மின்னழுத்த வரம்பு 150~1000V
குறைந்த மின்னழுத்த பக்கத்தில் முழு சக்திக்கான குறைந்தபட்ச மின்னழுத்தம் 340V
மதிப்பிடப்பட்ட மின்னோட்டம் 160A 180A
மதிப்பிடப்பட்ட சக்தி 50கிலோவாட் 64கிலோவாட்
DC பக்க PV அளவுருக்கள்
(MPPT வெளியீடு பக்கம்)
அதிகபட்ச உள்ளீட்டு சக்தி 100கிலோவாட்
அதிகபட்ச உள்ளீட்டு மின்னோட்டம் 160A
மின்னழுத்த வரம்பு/சிஸ்டம் பஸ் மின்னழுத்தம் 650V-800V
உள்ளீடு சுவிட்ச் 250A/1000Vdc/2p, இணைக்கப்படக்கூடிய ஒரு ஒளிமின்னழுத்த MPPT கட்டுப்படுத்தியுடன் தொடர்புடையது (250A/1000Vdc/2p, ஒற்றை MPPTinput ஐ ஆதரிக்கிறது)
கட்டம்-இணைக்கப்பட்டது
ஏசி பக்க அளவுருக்கள்
ஏசி மதிப்பிடப்பட்ட சக்தி 50கிலோவாட் 64கிலோவாட்
ஏசி அதிகபட்ச சக்தி 55கிலோவாட் 70.4கிலோவாட்
மதிப்பிடப்பட்ட மின்னோட்டம் 75A 96A
THDi <3%
DC கூறு <0.5%lpn
கட்டம் வகை 3W+N+PE
மின்னழுத்த வரம்பு 360VAC~440VAC
அதிர்வெண் வரம்பு 45~55Hz/55~65Hz
சக்தி காரணி -1~1
தீவு ஏசி-பக்கம்
அளவுருக்கள்
மதிப்பிடப்பட்ட வெளியீட்டு சக்தி 50kW                         64kW
அதிகபட்ச ஒற்றை-கட்ட வெளியீட்டு சக்தி 30கிலோவாட்
மதிப்பிடப்பட்ட வெளியீட்டு மின்னழுத்தம் 400V
மதிப்பிடப்பட்ட வெளியீட்டு அதிர்வெண் 50/60Hz
THDu <3%
அதிக சுமை திறன் 110% 10 நிமிடங்கள்
கட்டம்-தீவு பரிமாற்றம்
சுவிட்ச் கியர் கட்டமைப்பு
பராமரிப்பு பைபாஸ் சுவிட்ச் 125A/400Vac
ஏற்ற சுவிட்ச் 125A/400Vac
கட்டம் சுவிட்ச் 250A/400Vac
எஸ்.டி.எஸ் 152A/100kW
நேரம் மாறுகிறது <20மி.வி
கணினி அளவுருக்கள் அதிகபட்ச கணினி செயல்திறன் ≥90%
குளிரூட்டும் கருத்து ஸ்மார்ட் காற்று குளிரூட்டல்
இயக்க வெப்பநிலை -30℃55℃-30℃55℃(40°Cக்கு மேல் வெப்பநிலை)
உறவினர் ஈரப்பதம் 0 முதல் 95% RH வரை, ஒடுக்கம் அல்ல
பரிமாணங்கள்(L*D*H) 1050×1050×2050மிமீ
எடை 1350 கிலோ
ஐபிகிரேடு IP54 IP54(முழுமையான இயந்திரம்)
சத்தம் <70dB
பிணைய இணைப்பு வகை 4G/WiFi/TCP/IP4G/WiFi/ஈதர்நெட் TCP/IP
தீ பாதுகாப்பு ஏரோசல்
காட்சி திரை எல்சிடி


சூடான குறிச்சொற்கள்: கலப்பின ஆற்றல் சேமிப்பு அமைப்பு
விசாரணையை அனுப்பு
தயவுசெய்து உங்கள் விசாரணையை கீழே உள்ள படிவத்தில் கொடுக்க தயங்க வேண்டாம். நாங்கள் உங்களுக்கு 24 மணி நேரத்தில் பதிலளிப்போம்.
X
உங்களுக்கு சிறந்த உலாவல் அனுபவத்தை வழங்கவும், தள போக்குவரத்தை பகுப்பாய்வு செய்யவும் மற்றும் உள்ளடக்கத்தைத் தனிப்பயனாக்கவும் நாங்கள் குக்கீகளைப் பயன்படுத்துகிறோம். இந்தத் தளத்தைப் பயன்படுத்துவதன் மூலம், எங்கள் குக்கீகளைப் பயன்படுத்துவதை ஒப்புக்கொள்கிறீர்கள். தனியுரிமைக் கொள்கை